新闻中心

阔成资讯丨修改!!!一文查看预包装特殊膳食用食品标签通则有哪些变化!!!

时间:2022-12-26 点击次数:964

2022年12月23日,国家食品安全风险评估中心发布了关于征求《食品安全国家标准 预包装特殊膳食用食品标签通则》(征求意见稿)(以下简称“征求意见稿”)意见的函,征求意见截止日期为2022年12月29日。

图片

各有关单位:

根据原国家卫生和计划生育委员会办公厅《关于印发2019年度食品安全国家标准第二批立项计划的通知》(国卫办食品函〔2019〕704号),国家食品安全风险评估中心和上海市质量监督检验技术研究院承担《食品安全国家标准 预包装特殊膳食用食品标签通则》修订工作。现已完成《食品安全国家标准 预包装特殊膳食用食品标签通则》(草案)修订工作,按照标准制定修订工作程序要求,开展标准起草阶段征求意见工作。

请将附件3《征求意见表》于2022年12月29日前以电子版形式返回至fanghaiqin@cfsa.net.cn。各行业、企业请以单位形式统一反馈意见至上述邮箱。

联系人:方海琴

电话:010-52165453

邮箱:fanghaiqin@cfsa.net.cn

附件:

1.《食品安全国家标准 预包装特殊膳食用食品标签通则》(草案)

2.《食品安全国家标准 预包装特殊膳食用食品标签通则》(草案)编制说明

3.《食品安全国家标准 预包装特殊膳食用食品标签通则》(草案)征求意见表

国家食品安全风险评估中心

2022年12月15日


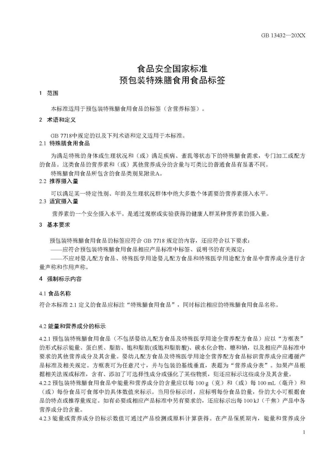
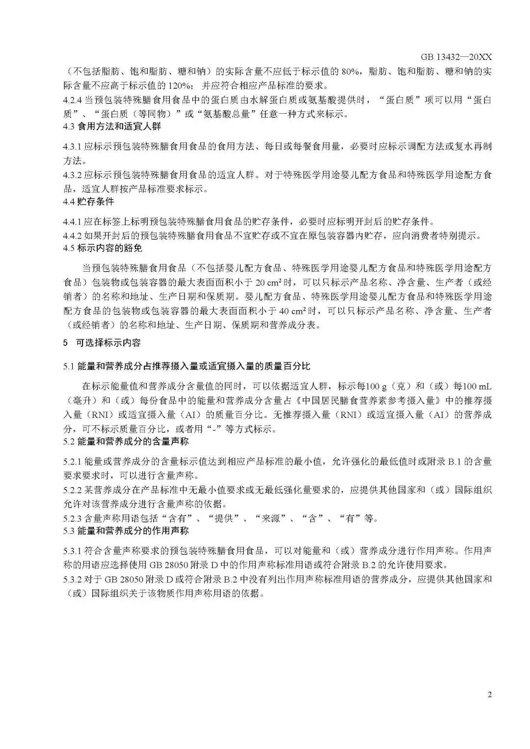
《食品安全国家标准 预包装特殊膳食用食品标签通则》
图片
图片
图片
图片
图片
图片
<
滑动查看下一张图片
>



  • 电话:029-81299806  029-81299808

  • 地址:西安市长安区航天东路99号西安佳为科技产业园104栋4层

营业执照电子版在线查看

Copyright © 2021-2025 陕西阔成检测服务有限公司 版权所有 陕ICP备2021006071号-1  陕公网安备61019402000153号

在线客服 联系方式 二维码

扫码咨询在线客服

服务热线

029-81299806

扫一扫,关注我们