
近日,中国环境监测总站发布了《环境空气颗粒物(PM10和PM2.5)连续自动监测便携式联机比对筛查技术规定(试行) 》、《环境监测用57种臭氧前体挥发性有机物标准气体比对抽测技术要求(试行)》、《环境监测用非甲烷总烃(氮中甲烷)比对抽测技术要求(试行)》等8项技术要求征求意见稿。

《环境空气颗粒物(PM10和PM2.5)连续自动监测便携式联机比对筛查技术规定(试行) 》
本技术规定明确了环境空气颗粒物(PM10和PM2.5)连续自动监测便携式联机比对筛查仪器、现场操作、数据评价以及质量保证与质量控制等方面的要求。
本技术规定适用于对国家环境空气质量监测网颗粒物(PM10和PM2.5)连续自动监测开展的便携式联机比对筛查。
《环境监测用57种臭氧前体挥发性有机物标准气体比对抽测技术要求(试行)》
本技术要求规定了57种臭氧前体挥发性有机物(PAMS组分)标准气体的量值比对方法,以及开展标准物质比对抽测应遵循的技术原则和方法,适用于采用气相色谱法对57种臭氧前体挥发性有机物(PAMS组分)标准气体开展比对抽测的组织和实施。其他挥发性有机物标准气体、市售校准或质控用工作气体比对抽测的组织和实施可参照本技术要求执行。
57 种臭氧前体挥发性有机物清单见附录A。
《环境监测用非甲烷总烃(氮中甲烷)比对抽测技术要求(试行)》
本技术要求主要针对非甲烷总烃(氮中甲烷)标准气体的比对抽测方法,以及开展比对抽测应遵循的技术原则和方法,适用于非甲烷总烃(氮中甲烷)标准气体量值比对的组织和实施。其他用于非甲烷总烃监测工作的标准气体、市售校准或质控用工作气体比对抽测的组织和实施可参照本技术要求执行。
《环境空气自动监测常用气体流量计校准技术要求(试行)》
本技术要求适用于环境空气自动监测常用气体流量计的校准工作。
《环境空气监测臭氧校准实验室计量比对技术要求(试行)》
本技术要求适用于环境空气监测臭氧校准实验室计量比对的组织、实施和评价。
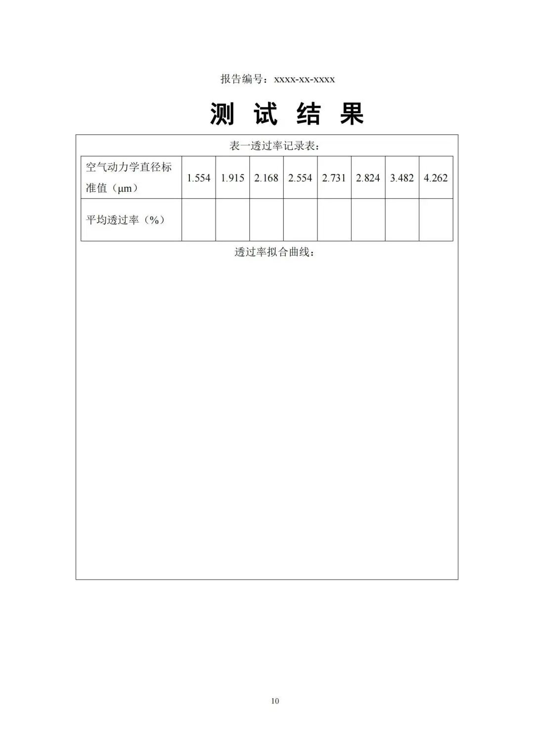
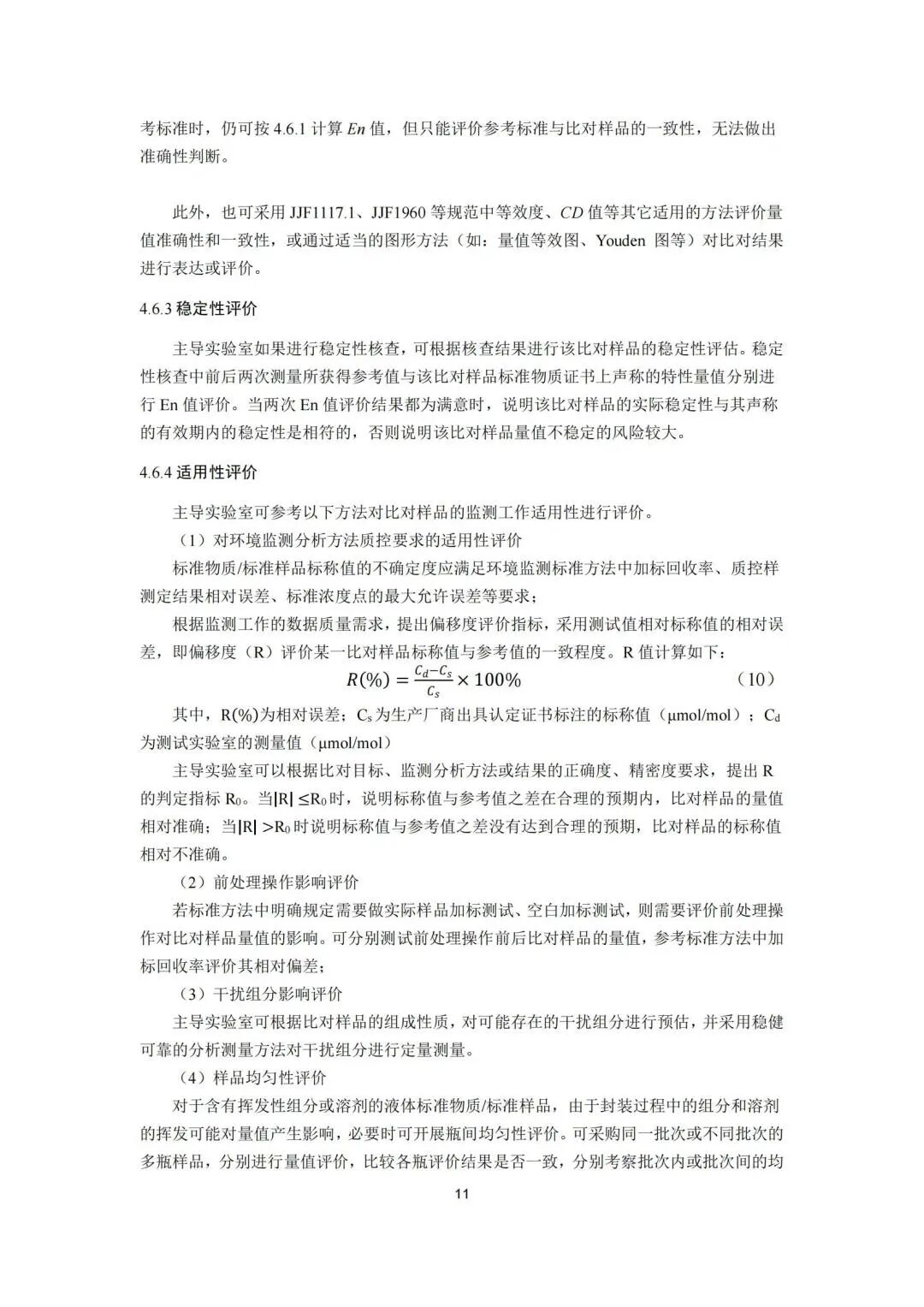
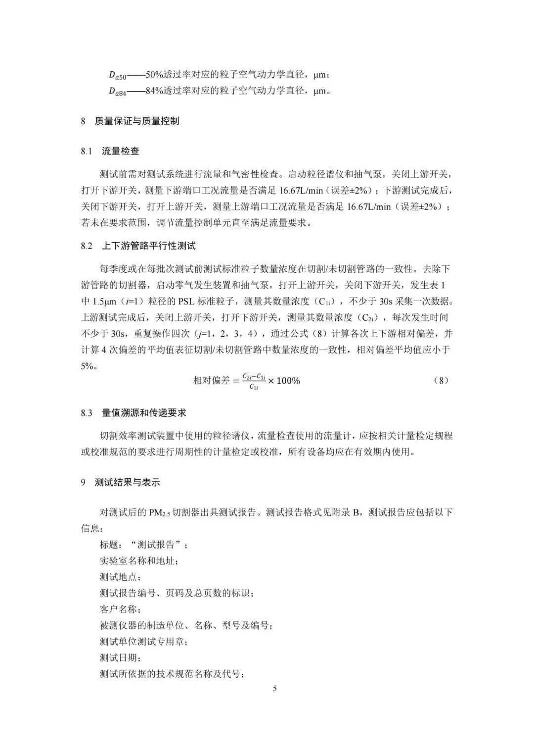
本技术要求适用于进气口流量为16.67L/min(工况流量)的细颗粒物(PM2.5)切割器切割效率的测试,其它流量范围的PM2.5切割器切割效率的测试也可参考本技术要求。
《环境监测用标准物质标准样品比对抽测通用技术要求(试行)》
本技术要求对环境监测用标准物质/标准样品比对抽测的实施和关键技术参数进行了规定,适用于环境监测用标准物质/标准样品监督检查、量值确认、期间核查,以及监测工作适用性评价等。其他市售校准或质控用工作标准的比对抽测也可参照本技术要求实施。
《环境监测用13种醛酮类化合物标准溶液比对抽测技术要求(试行)》
本技术要求规定了采用液相色谱法对环境监测用醛酮类化合物(-DNPH衍生物)标准溶液开展比对抽测方法,以及开展标准物质比对抽测应遵循的技术原则和方法,适用于甲醛、乙醛、丙烯醛、丙酮、丙醛、丁烯醛、甲基丙烯醛、2-丁酮、正丁醛、苯甲醛、戊醛、间甲基苯甲醛和己醛等13组分醛酮类化合物(-DNPH衍生物)混合标准溶液比对抽测的组织和实施。其他醛酮类化合物(-DNPH衍生物)标准溶液、市售校准或质控用工作溶液的比对抽测的组织和实施可参照本技术要求执行。