新闻中心

权威发布丨国家卫健委发布《食品安全标准管理办法》及其解读

时间:2023-12-01 点击次数:1028

《食品安全标准管理办法》已经2023年9月28日第1次委务会议审议通过,现予公布,自2023年12月1日起施行。

本办法自2023年12月1日起施行。原卫生部2010年10月20日发布的《食品安全国家标准管理办法》(卫生部令第77号)同时废止。



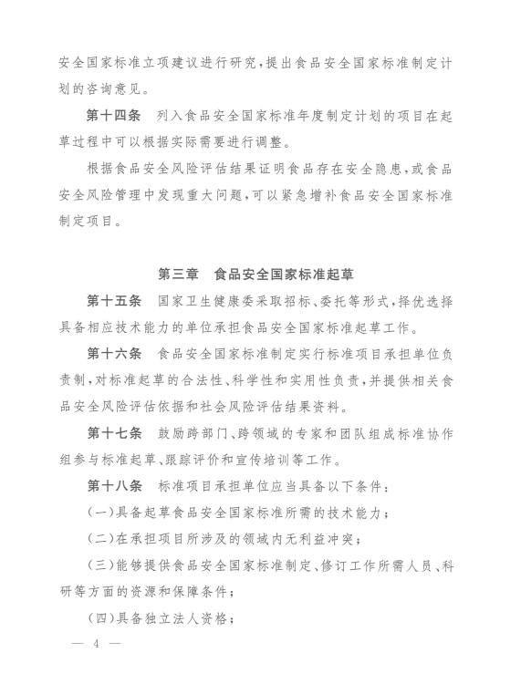
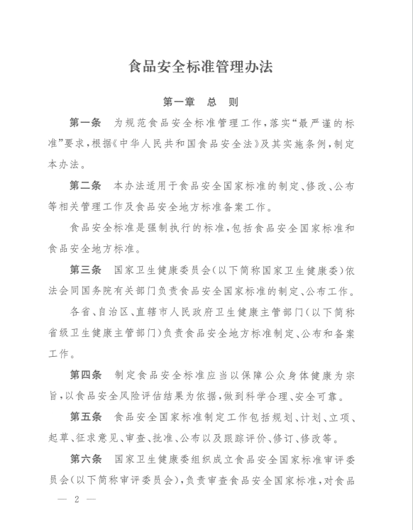
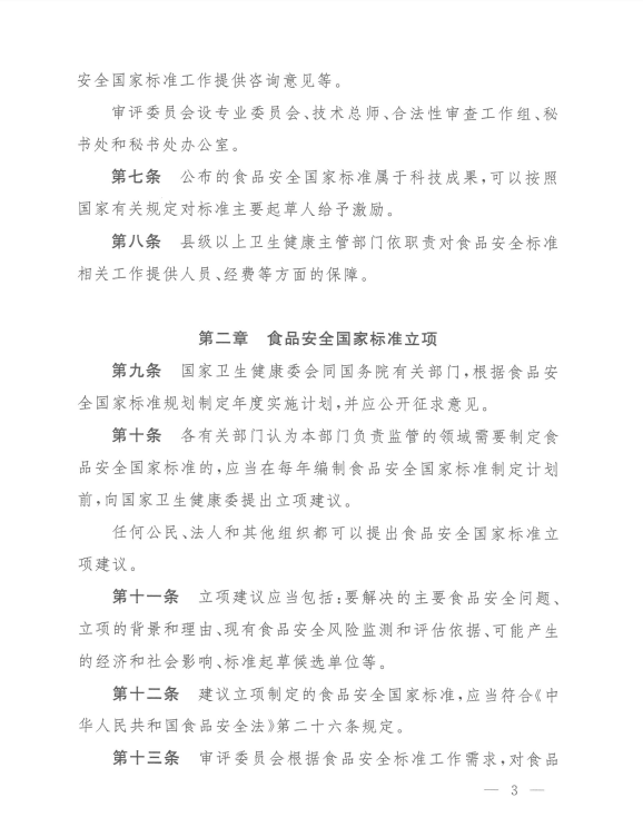
食品安全标准管理办法(国家卫生健康委员会令第10号)
图片图片图片图片

滑动查看

近日,国家卫生健康委公布了《食品安全标准管理办法》(以下简称《办法》),该《办法》自2023年12月1日起施行。现对《办法》有关内容予以解读。

一、《办法》修订背景

现行《办法》于2010年颁布实施,对规范食品安全标准管理、保障食品安全、强化食品安全监管、推动产业健康发展发挥重要作用。2015年颁布的食品安全法及2019年颁布的食品安全法实施条例,调整了食品安全标准管理规定。为贯彻落实习近平总书记关于食品安全“最严谨的标准”要求、《中共中央国务院关于深化改革加强食品安全工作的意见》,体现食品安全治理体系和治理能力现代化要求,国家卫生健康委组织开展深入调研,听取各方的意见建议,在经多方沟通协调、研讨论证,多次征求有关部门、地方卫生健康主管部门、有关机构和行业意见的基础上,对《办法》进行了修订完善。

二、《办法》修订原则

按照食品安全法相关规定,围绕贯彻落实“最严谨的标准”要求,重点突出几个方面:

(一)坚持安全第一。把保障人民群众健康安全放在首位,坚守安全底线,在保障健康安全的前提下,维护公平贸易、促进产业发展。

(二)严格依法管理。按照修订后的食品安全法及实施条例规定,统筹食品安全国家标准、地方标准管理,注重相互衔接。

(三)突出标准科学性。加强食品安全国家标准审评委员会、风险评估委员会协同,强化风险监测、评估与标准衔接,强调风险评估结果是制定标准的科学依据。

(四)强化风险管控。从标准立项、起草、审查、公布、跟踪评价等全过程严格管理。优化标准工作流程,严格标准审查机制,强化质量管控。明晰各方职责,防范社会风险。

三、《办法》主要框架

《办法》包括七章,共四十五条。第一章总则,规定《办法》的调整范围、标准制定原则、各方职责等。第二章至第五章规定国家标准制定程序和具体规定。第六章规定地方标准备案要求。第七章附则。

四、《办法》主要内容

(一)关于适用范围。明确食品安全标准包括食品安全国家标准和食品安全地方标准。明确食品安全国家标准具体工作程序按照食品安全国家标准审评委员会章程、工作程序执行,进口无国标食品、临时限量值管理按照相关规定执行。

(二)关于职责。明确国家卫生健康委、省级卫生健康委、食品安全国家标准审评委员会的食品安全标准工作职责。

(三)关于国家标准管理。从立项、起草、审查、公布、修订和跟踪评价各环节,突出强调了以风险评估为科学依据、明确标准研制内容、严格项目承担单位技术能力要求、优化委员会审查机制和提升审查效能等相应重点措施。增加标准实施过渡期、标准修改单等方式要求。

(四)关于地方标准备案。规定了地方标准职责和备案要求等,明确了地方标准与国家标准衔接要求。


  • 电话:029-81299806  029-81299808

  • 地址:西安市长安区航天东路99号西安佳为科技产业园104栋4层

营业执照电子版在线查看

Copyright © 2021-2025 陕西阔成检测服务有限公司 版权所有 陕ICP备2021006071号-1  陕公网安备61019402000153号

在线客服 联系方式 二维码

扫码咨询在线客服

服务热线

029-81299806

扫一扫,关注我们