新闻中心

重磅!24项保健食品功能声称及配套文件正式发布!新旧保健功能声称有哪些变化,一起看看!

时间:2023-09-01 点击次数:921
图片
图片

近日,市场监管总局、国家卫生健康委、国家中医药局联合发布《允许保健食品声称的保健功能目录 非营养素补充剂(2023年版)》(以下简称《目录》)及配套文件公告,规范保健功能声称管理,落实企业保健功能声称和研发评价主体责任,促进产业创新和高质量发展。

据了解,纳入《目录》的24种保健功能声称,均为历史曾批准、社会共识程度高、国际上有类似功能声称的保健功能声称。《目录》配套文件主要包括《保健食品功能检验与评价技术指导原则》《保健食品功能检验与评价方法》以及《保健食品人群试食试验伦理审查工作指导原则》等。

市场监管总局遵照“科学合理、有效衔接、平稳过渡、规范调整”的原则,分别于2019年3月、2020年11月、2022年1月三次面向社会公开征求意见,对《目录》及配套文件进行修改完善。《目录》将原来的27种保健功能调整为24种,删除了“改善生长发育”“促进泌乳”“改善皮肤油分”等3种共识程度不高、健康需求不明晰的保健功能,将功能评价方法由强制方法调整为推荐方法,落实企业研发评价主体责任,充分发挥社会资源科研优势。

自《目录》及配套文件发布之日起5年内,已注册备案的非营养素补充剂保健食品需按照《保健食品原料目录与保健功能目录管理办法》和《目录》的规定予以规范。为确保平稳有序实施,总局特殊食品司会同食品审评中心及时制订配套解读,对新旧功能学评价方法的实质性异同逐一比对论证,在配套解读中明确了保健功能名称的衔接和功能学评价方法的衔接措施,为规范不同历史时期批准的保健功能提供技术依据。同时,设立5年过渡期,对于暂未纳入保健功能目录的,允许企业在开展相关研究的基础上,根据《保健食品原料目录和保健功能目录管理办法》申请将相应保健功能纳入保健功能目录,落实企业功能声称和研发评价的主体责任,实现保健功能目录的科学动态管理。


附件:(点击“阅读原文“查看附件)

1、《允许保健食品声称的保健功能目录 非营养素补充剂(2023年版)》

2、《保健食品功能检验与评价技术指导原则(2023年版)》

3、《保健食品功能检验与评价方法(2023年版)》

4、《保健食品人群试食试验伦理审查工作指导原则(2023年版)》

5、《允许保健食品声称的保健功能目录 非营养素补充剂(2023年版)》及配套文件解读

《允许保健食品声称的保健功能目录 非营养素补充剂(2023 年版)》及配套文件解读

图片

一、起草情况

《中华人民共和国食品安全法》规定,允许保健食品声称的保健功能实行目录管理。2019 年发布的《保健食品原料目录与保健功能目录管理办法》对保健功能目录的制定程序、纳入标准和后续调整等内容作出了规定。为推动保健功能目录制定,与原保健食品功能管理制度衔接,规范保健功能声称管理,市场监管总局组织权威技术机构,围绕功能声称、评价方法等内容开展专项研究。2019年3月、2020年11月分别发布《关于征求调整保健食品保健功能意见的公告》和《关于征求〈允许保健食品声称的保健功能目录 非营养素补充剂〉及其配套文件意见的公告》,在综合社会反馈意见和专家论证意见基础上,制修订《保健食品功能检验与评价技术指导原则》《保健食品功能检验与评价方法》《保健食品人群试食试验伦理审查工作指导原则》等保健功能目录配套文件,进一步建立完善保健功能技术评价支撑体系。在此基础上,市场监管总局于 2022 年 1 月再次公开征求《关于发布〈允许保健食品声称的保健功能目录 非营养素补充剂〉及配套文件的公告(征求意见稿)》意见,根据征求意见情况修改完善后,依法会同国家卫生健康委和国家中医药局发布《允许保健食品声称的保健功能目录 非营养素补充剂(2023 年版)》(以下简称《功能目录 非营养素补充剂(2023 年版)》)及配套文件和解读。

二、《保健食品功能检验与评价方法(2023 年版)》的定位

《保健食品功能检验与评价方法(2023 年版)》为《功能目录 非营养素补充剂(2023 年版)》配套的检验与评价方法,按照现有保健功能定位系统梳理 1995 年以来已批准注册的保健功能及配套评价方法,尤其是原卫生部发布的《保健食品检验与评价技术规范(2003 年版)》和原食品药品监管局 2012 年修订发布的《关于印发抗氧化功能评价方法等 9 个保健功能评价方法的通知》,围绕功能声称、评价方法等内容修订形成新版检验与评价方法,并由强制性方法改为推荐性方法。为落实企业研发主体责任,充分发挥社会资源科研优势,对于已纳入《功能目录 非营养素补充剂(2023 年版)》的保健功能,任何个人、企业、科研机构和社会团体在科学研究论证的基础上,可以提出新的功能评价方法,参照功能目录的纳入程序,认可作为功能评价推荐性方法后,可供产品注册时使用。

三、保健功能已列入《功能目录 非营养素补充剂(2023年版)》的产品过渡

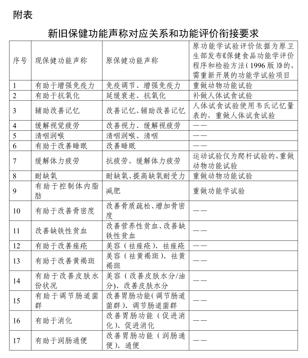
对保健功能已列入《功能目录 非营养素补充剂(2023年版)》的产品,本公告发布之日起,设定 5 年过渡期,规范注册和备案产品的保健功能声称,已发布的《保健食品原料目录》对应的功效按《功能目录 非营养素补充剂(2023 年版)》调整,并制定了《新旧保健功能声称对应关系和功能评价衔接要求》(详见附表)。其中,对于已备案产品,备案人向原备案机构申请变更保健功能名称;对于已批准注册产品,注册证书持有人可单独提出保健功能名称变更注册,也可在办理其他变更、延续注册等申请事项时转换原保健功能声称;对于在审产品,审评机构将直接调整保健功能声称及说明书相关内容,申请人无需补正。

四、保健功能未列入《功能目录 非营养素补充剂(2023年版)》的产品过渡

自公告发布之日起 5 年内,已注册但保健功能尚未纳入《功能目录 非营养素补充剂(2023 年版)》的产品,可根据《保健食品原料目录与保健功能目录管理办法》申请将相应保健功能纳入保健功能目录;或按照《保健食品注册与备案管理办法》申请变更保健功能,放弃未纳入《功能目录 非营养素补充剂(2023年版)》的保健功能,转换或增补符合《功能目录 非营养素补充剂(2023年版)》要求的保健功能。

五、注册证书“无有效期和无产品技术要求”的产品过渡

对于已批准注册的产品中注册证书“无有效期和无产品技术要求”的产品,省级市场监管部门应当根据产品实际生产的技术 要求和监管情况,依据现行法律法规提出产品换发注册证书的意见,由注册人向审评机构申请转换或增补《功能目录 非营养素补充剂(2023 年版)》内的保健功能声称,审评机构按照《食品安全法》及有关规定开展审评换证工作。

六、保健食品注册检验机构的检验依据

自公告发布之日起,保健食品注册检验机构受理的注册保健食品的检验申请,可按照《保健食品功能检验与评价方法(2023年版)》开展产品功能评价试验等工作。

图片

图片


  • 电话:029-81299806  029-81299808

  • 地址:西安市长安区航天东路99号西安佳为科技产业园104栋4层

营业执照电子版在线查看

Copyright © 2021-2025 陕西阔成检测服务有限公司 版权所有 陕ICP备2021006071号-1  陕公网安备61019402000153号

在线客服 联系方式 二维码

扫码咨询在线客服

服务热线

029-81299806

扫一扫,关注我们