新闻中心

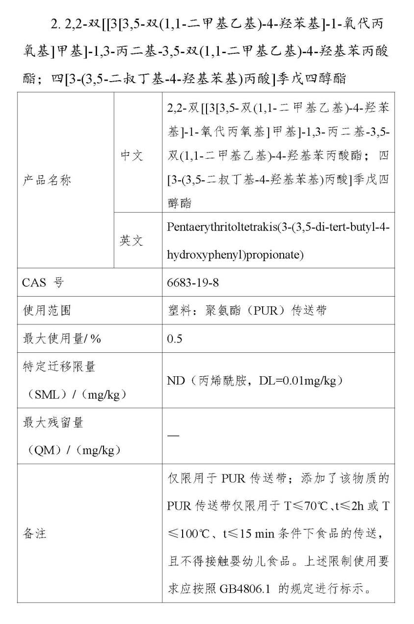
征集意见丨关于公开征集N,N'-己基-1,6-二[3-(3,5-二叔丁基-4-羟苯基)丙酰胺]等4种食品相关产品新品种意见

时间:2023-06-29 点击次数:757


















根据《食品相关产品新品种行政许可管理规定》和《食品相关产品新品种申报与受理规定》要求,N,N'-己基-1,6-二[3-(3,5-二叔丁基-4-羟苯基)丙酰胺]等4种食品相关产品新品种已通过专家评审委员会技术评审(具体情况见附件)。现公开征求意见。请于2023年7月24日前将书面意见反馈至我中心,如在截止日期前未反馈相关意见,视为无不同意见。

邮 箱:biaozhun@cfsa.net.cn

附件:

图片附件1 征求意见的食品相关产品新品种名单.pdf

图片附件2 征求意见的食品相关产品新品种背景材料.pdf



















下滑查看附件内容
图片图片

图片

图片

图片

图片

图片

  • 电话:029-81299806  029-81299808

  • 地址:西安市长安区航天东路99号西安佳为科技产业园104栋4层

营业执照电子版在线查看

Copyright © 2021-2025 陕西阔成检测服务有限公司 版权所有 陕ICP备2021006071号-1  陕公网安备61019402000153号

在线客服 联系方式 二维码

扫码咨询在线客服

服务热线

029-81299806

扫一扫,关注我们