新闻中心

权威发布丨药监局关于发布化妆品中非那雄胺等10种组分测定补充检验方法的公告

时间:2024-01-16 点击次数:640

图片

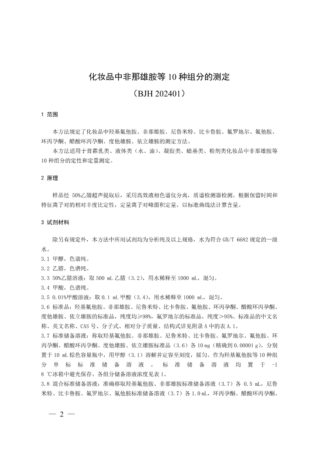
根据《化妆品监督管理条例》,国家药监局批准《化妆品中非那雄胺等10种组分的测定》化妆品补充检验方法,现予发布。

  特此公告。

  附件:化妆品中非那雄胺等10种组分的测定(BJH 202401)

  

国家药监局

2024年1月8日


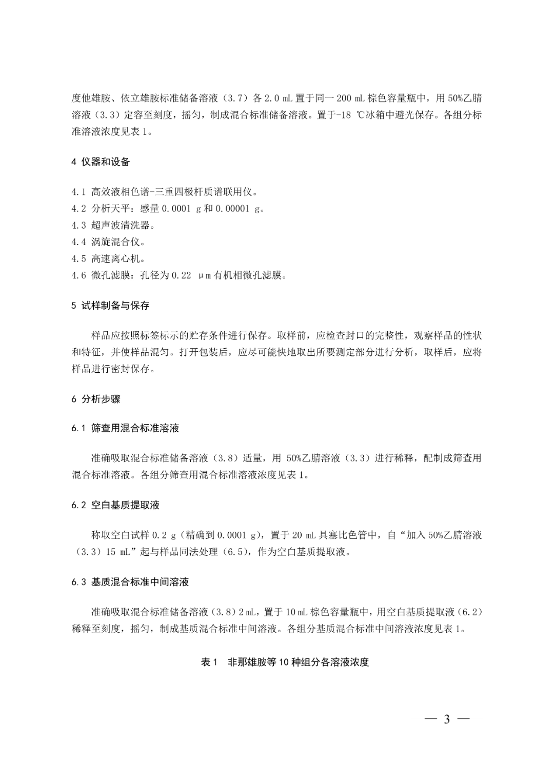
附件内容如下:

图片

图片

图片

图片

图片

图片

图片

图片

图片

图片


  • 电话:029-81299806  029-81299808

  • 地址:西安市长安区航天东路99号西安佳为科技产业园104栋4层

营业执照电子版在线查看

Copyright © 2021-2025 陕西阔成检测服务有限公司 版权所有 陕ICP备2021006071号-1  陕公网安备61019402000153号

在线客服 联系方式 二维码

扫码咨询在线客服

服务热线

029-81299806

扫一扫,关注我们