新闻中心

权威发布丨公开征求对《限制商品过度包装要求 食品和化妆品》强制性国家标准第2号修改单(报批稿)的意见

时间:2024-01-11 点击次数:618

根据国家标准委下达的强制性国家标准制修订计划,工业和信息化部组织完成了《限制商品过度包装要求 食品和化妆品》强制性国家标准第2号修改单(报批稿)的编制工作。为进一步听取社会各界意见,现对标准报批稿及编制说明(见附件1、2)予以公示,截止日期2024年1月15日。

如有不同意见,请在公示期间填写《强制性国家标准反馈意见表》(见附件3),通过电子邮件发送至KJBZ@miit.gov.cn(邮件主题注明:《限制商品过度包装要求 食品和化妆品》强制性国家标准第2号修改单报批稿公示反馈)。

公示时间:2024年1月9日-2024年1月15日

联系电话:010-68205261

附件:1.《限制商品过度包装要求 食品和化妆品》第2号修改单(报批稿)

           2.《限制商品过度包装要求 食品和化妆品》第2号修改单(报批稿)编制说明

           3. 强制性国家标准反馈意见表

工业和信息化部科技司

2024年1月9日

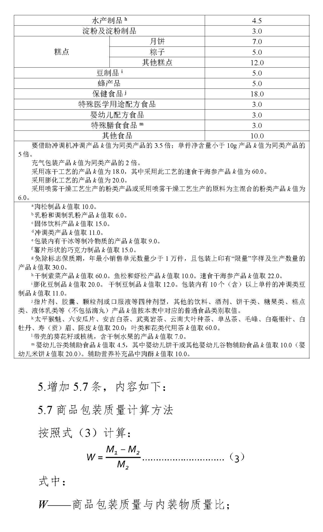
《限制商品过度包装要求 食品和化妆品》第2号修改单(报批稿)


图片

图片

图片

图片

图片


《限制商品过度包装要求 食品和化妆品》第2号修改单(报批稿)编制说明

图片

图片

图片

图片

图片

图片

图片

图片

图片

图片

图片



  • 电话:029-81299806  029-81299808

  • 地址:西安市长安区航天东路99号西安佳为科技产业园104栋4层

营业执照电子版在线查看

Copyright © 2021-2025 陕西阔成检测服务有限公司 版权所有 陕ICP备2021006071号-1  陕公网安备61019402000153号

在线客服 联系方式 二维码

扫码咨询在线客服

服务热线

029-81299806

扫一扫,关注我们