新闻中心

权威发布丨网络销售特殊食品有新规定,一起看看有哪些要求!

时间:2023-10-20 点击次数:860
图片

近日,国家市场监督管理总局印发《网络销售特殊食品合规指南》(以下简称《指南》)。

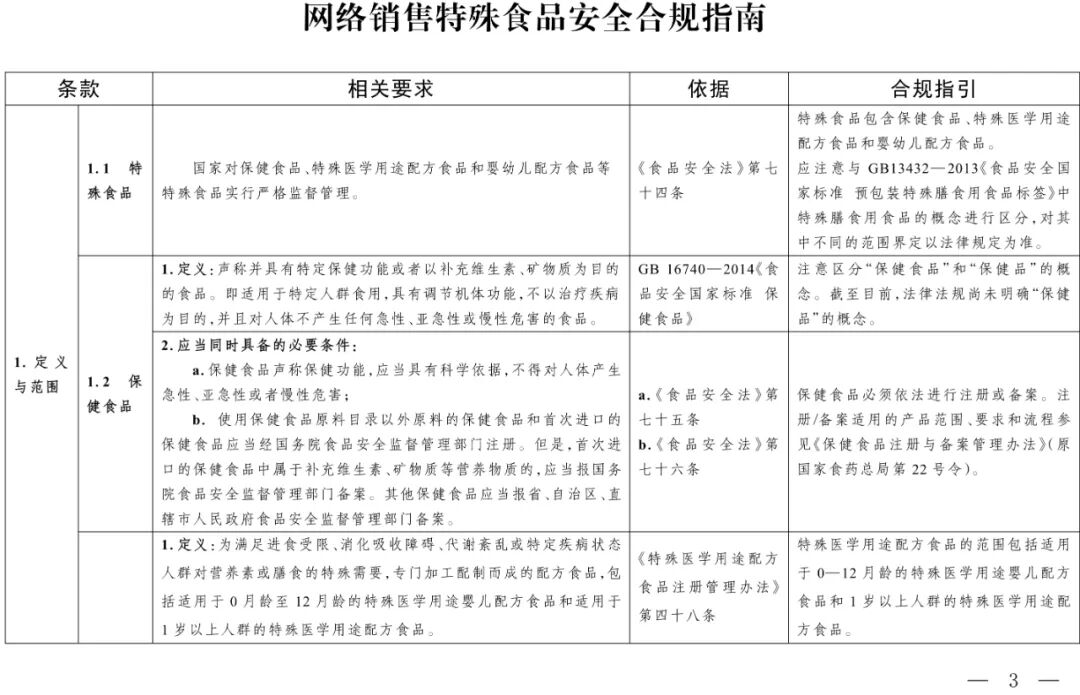
特殊食品包括保健食品、特殊医学用途配方食品和婴幼儿配方食品,关乎“一老一小”等重点人群身体健康和生命安全。近年来,网络特殊食品交易市场规模不断扩大,网络销售风险较高,行业发展亟待合规指引。

市场监管总局梳理归纳现有法律法规、部门规章、规范性文件以及食品安全国家标准中与网络销售特殊食品相关的规定要求,对重点条款进行解读,广泛征求地方市场监管部门、平台企业、特殊食品相关经营主体和专家学者意见建议后,制定了《指南》,旨在进一步规范网络食品交易第三方平台和入网食品经营者销售特殊食品行为,增强其合规意识,落实食品安全主体责任,保障网络销售特殊食品安全。

《指南》主要内容包括“定义与范围”“销售的一般要求”“网络销售的特殊要求”三个部分,遵循线上线下一致原则,对现行法律法规等规定存在适用疑惑或规定间存在竞合关系的情形作出指引性说明,对重要条款作出强调性说明,为特殊食品网络销售者提供了法律法规规定相对集中、具体适用规则更加明确的行政指导性意见。

网络销售特殊食品安全合规指南


图片

图片

图片

图片

图片

图片

图片

图片

图片

图片

图片

图片

图片

图片

图片

图片



  • 电话:029-81299806  029-81299808

  • 地址:西安市长安区航天东路99号西安佳为科技产业园104栋4层

营业执照电子版在线查看

Copyright © 2021-2025 陕西阔成检测服务有限公司 版权所有 陕ICP备2021006071号-1  陕公网安备61019402000153号

在线客服 联系方式 二维码

扫码咨询在线客服

服务热线

029-81299806

扫一扫,关注我们